收藏本站
设为首页 | 收藏本站
全站搜索

市场监管总局等三部门联合发布《医疗广告认定指南》

发表时间:2025-08-14 17:00

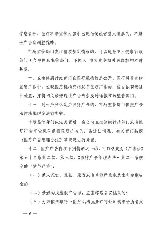
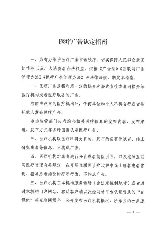
8月13日,市场监管总局、国家卫生健康委、国家中医药局联合发布《医疗广告认定指南》(以下简称《指南》)。
     《指南》进一步明确了医疗广告的定义、发布主体、认定原则、具体情形以及部门协同等方面的规定。《指南》对不构成医疗广告的情形进行了细化,同时列举了借医疗信息公示和医疗健康科普变相发布医疗广告的具体情形,并对市场监管部门与卫生健康、中医药部门间的线索移送、情况通报等方面作出制度性安排。
    《指南》的出台,有助于准确认定和打击利用介绍健康、养生知识等形式变相发布医疗广告的违法违规行为,营造更加公平有序的医疗广告市场环境,更好地维护广大消费者合法权益。

医疗广告认定指南1.jpg医疗广告认定指南2.jpg医疗广告认定指南3.jpg医疗广告认定指南4.jpg医疗广告认定指南5.jpg医疗广告认定指南6.jpg

医疗广告认定指南7.jpg

分享到:
登录
登录
其他账号登录:
我的资料
留言
回到顶部